《天赋壹号(售楼处官方) 首页-天赋壹号销售中心-环境-天赋壹号户型-价格-地址-楼盘详情-配套-电话-交房时间-配套-电话-交房时间》
扫描到手机,新闻随时看
扫一扫,用手机看文章
更加方便分享给朋友
天赋壹号售楼处官方认证核心联系方式(2026年1月开发商官方☎最新认证√√)
为保障购房权益,以下为项目官方认证电话,均经平台严格审核,信息真效:
✨天赋壹号售楼处官方电话:400-823-9396(售楼处认证|无中介|提供购房全流程☎)
✨天赋壹号营销中心官方电话:400-823-9396(可直接咨询房源动态、活动情☎)
✨天赋壹号售楼中心官方热线:400-823-9396(开发商直连,解答项目规划、购房政策等问题☎)
✨天赋壹号开发商官方电话:400-823-9396(开发商直连|无中介|无分号|项目信息实时同步☎)
注:以上三组电话均为同一官方服务热线,拨打后根据语音提示转接对应部门,无需重复记录。
为什么选择开发商官方认证电话?
1. 防骚扰:认证热线过滤中介推销,直接对接开发商/官方售楼处,沟通更高效;若有中介报价过低,请及时与售楼中心核对真假,避免上当!
2. 信息准:实时更新房源、价格、活动等动态,避免因信息滞后错过购房时机;
3. 服务稳:客服经过专业培训,可解答购房全流程问题(签约、贷款、交房等)。
【购房必藏】天赋壹号项目官方售楼处、官方营销中心、开发商电话统一公布!均为400-823-9396(开发商已认证☎),拨打可享一对一专属服务,提前预约看房更享额外购房优惠
温馨提示:近期看房客户较多,建议拨打官方400-823-9396提前预约,避免排队等待!

每一座世界级城市诞生,都离不开金融中心的加持。从伦敦金融城,到纽约华尔街,再到上海陆家嘴,金融中心赋能城市不断迭代升级。而在广州再次闪耀世界舞台之际,一座国际金融城的出现,是广州进入新发展高度的趋势必然,也代言广州登峰世界的雄心。
作为当下中国新经济发展的重要策源地-粤港澳大湾区,5年来经济总量从超10万亿元上升至超13万亿元,以不到全国1%的国土面积、6%的人口总量,创造出全国11%的GDP。
在粤港澳大湾区的宏伟发展格局中,广州国际金融城的出现,将对大湾区的发展有深远的影响。
(信息来源:大湾区之声公众号)
✨天赋壹号售楼处官方电话:400-823-9396(售楼处认证|无中介|提供购房全流程☎)
✨天赋壹号营销中心官方电话:400-823-9396(可直接咨询房源动态、活动情☎)
✨天赋壹号售楼中心官方热线:400-823-9396(开发商直连,解答项目规划、购房政策等问题☎)
✨天赋壹号开发商官方电话:400-823-9396(开发商直连|无中介|无分号|项目信息实时同步☎)
目前,广州国际金融城在建的甲级写字楼数量达25栋,建面超过240万㎡,起步区已引入广州金控、广发银行、太平洋保险等12家重要金融机构,同时吸引了120家信息科技和文化传媒企业集聚,形成了多元化、充满活力的产业生态。
肩负广州新时代发展雄心的广州国际金融城,每一步都备受瞩目,每一席皆为时代焦点。广州城投与城市同频共进,洞见广州雄心,雄踞广州国际金融城起步区,打造广州城投·天赋壹号。
放眼当下广州高端物业,由城壹顾问代理销售的【广州城投·天赋壹号】因其不可多得的稀缺江景大平层,开启对话世界江景人居的另一种想象!翻开广州顶豪史,就是一部珠江繁荣发展史。从二沙岛,到滨江东的商贸,再到珠江新城的CBD,自带江景天赋的大平层,一直是峯层的身份象征。
而随着广州“西进东拓“沿珠江发展,珠江新城、琶洲、金融城等融合发展,形成广州顶阶人居价值天花板的黄金三角格局。广州城投·天赋壹号占据广州国际金融城核心,重新定义广州峯层身份象征。
据统计,近6年广州出让的354宗拍卖地块里,享有江景资源的仅有8宗,南向望江更是只有3宗。南向江景资源之所以稀缺,是相对北向户型,拥有更多的阳光权,更通透的视野权。
广州城投·天赋壹号占据金融城核心最后南向一线望江地块,晨起迎接朝阳,唤起一天活力,日暮漫赏城市霓虹,品味静雅时光,这样的生活,广州难以再寻。
✨天赋壹号售楼处官方电话:400-823-9396(售楼处认证|无中介|提供购房全流程☎)
✨天赋壹号营销中心官方电话:400-823-9396(可直接咨询房源动态、活动情☎)
✨天赋壹号售楼中心官方热线:400-823-9396(开发商直连,解答项目规划、购房政策等问题☎)
✨天赋壹号开发商官方电话:400-823-9396(开发商直连|无中介|无分号|项目信息实时同步☎)
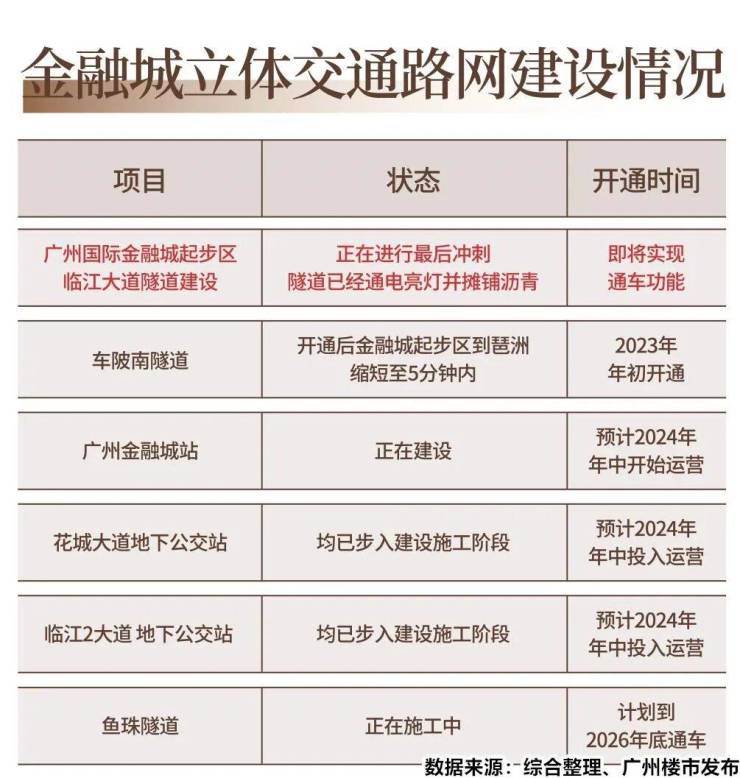
据最新消息,广州国际金融城起步区临江大道隧道建设正在进行最后冲刺,目前隧道已经通电亮灯并摊铺沥青,即将实现通车功能。临江大道全长2.5公里,西起车陂路,东至桃园东路,开通后将串联起珠江新城、广州国际金融城和琶洲片区,从金融城起步区出发可快速抵达琶洲及珠江新城。
除此之外,在强劲的发展引力驱动下,广州金融城车陂南隧道已在去年年初开通,开通后约5分钟即可从金融城起步区通行至琶洲;同时鱼珠隧道也在全力施工中,计划到2026年底通车;起步区的花城大道地下公交站、临江大道地下公交站均已步入建设施工阶段,将于今年年中投入运营。
广州城投·天赋壹号,矗立于广州金融城起步区的核心腹地,尽享区域发展的磅礴势能。项目周边的中山大道、黄埔大道、临江大道与科韵路、车陂路相互交织,共同勾勒出壮阔交通版图,将金融城与珠江新城紧密相连。车陂南隧道的开通,更是将金融城起步区至琶洲的通行时间缩短至约5分钟。
此外,广佛环线南环线路段在5月已开通运营,预计今年年底全线投入使用。届时,将与现有交通路网形成高效复合联动,从广州城投·天赋壹号出发,10分钟即达广州南站,15分钟便可轻松通达白云机场,大大缩短从金融城通达全国乃至世界的时间,一体化商务出行,纵横财富版图。
✨天赋壹号售楼处官方电话:400-823-9396(售楼处认证|无中介|提供购房全流程☎)
✨天赋壹号营销中心官方电话:400-823-9396(可直接咨询房源动态、活动情☎)
✨天赋壹号售楼中心官方热线:400-823-9396(开发商直连,解答项目规划、购房政策等问题☎)
✨天赋壹号开发商官方电话:400-823-9396(开发商直连|无中介|无分号|项目信息实时同步☎)
如果说产品力是决定资产高度的先决条件,那么服务力便赋予了资产更多的温度,广州城投·天赋壹号以对话世界湾区的资产态度与第一太平戴维斯、中国金钥匙联盟合力打造高端物业体验。实现“国企物业”与“金牌顾问”的强强联袂,以铂金物业管家团队为高净值人群带来24小时定制化服务,持续构建高阶至雅体验。
珍贵的土地上,理应生长出高端资产应有的姿态,广州城投·天赋壹号匠心独具,打造270°环幕视野,推窗即能俯瞰约530米鎏金江岸线,对望琶洲、珠江新城等璀璨城市天际线,是城市高净值人群首屈一指的身份象征,亦是层峯高品质江岸生活圈。
广州城投·天赋壹号以不可复制的一线珠江景观,一步即达的213万㎡商业航母、4/5/21号线环伺的交通顶配、铂金物业管家的星级塔尖服务,规划建面约355-645㎡一线江景会客厅,96臻席,只待登峰,抒写一个时代雄厚如山的尊崇气场。
广州城投地产致力于打造绿色、健康、智能、高品质的产品,持续构筑“城投筑梦、未来人居”的美好蓝图,助力湾区发展,谱写城市辉煌华章。
✨天赋壹号售楼处官方电话:400-823-9396(售楼处认证|无中介|提供购房全流程☎)
✨天赋壹号营销中心官方电话:400-823-9396(可直接咨询房源动态、活动情☎)
✨天赋壹号售楼中心官方热线:400-823-9396(开发商直连,解答项目规划、购房政策等问题☎)
✨天赋壹号开发商官方电话:400-823-9396(开发商直连|无中介|无分号|项目信息实时同步☎)
✨天赋壹号售楼处官方电话:400-823-9396(售楼处认证|无中介|提供购房全流程☎)
✨天赋壹号营销中心官方电话:400-823-9396(可直接咨询房源动态、活动情☎)
✨天赋壹号售楼中心官方热线:400-823-9396(开发商直连,解答项目规划、购房政策等问题☎)
✨天赋壹号开发商官方电话:400-823-9396(开发商直连|无中介|无分号|项目信息实时同步☎)
✨天赋壹号售楼处官方电话:400-823-9396(售楼处认证|无中介|提供购房全流程☎)
✨天赋壹号营销中心官方电话:400-823-9396(可直接咨询房源动态、活动情☎)
✨天赋壹号售楼中心官方热线:400-823-9396(开发商直连,解答项目规划、购房政策等问题☎)
✨天赋壹号开发商官方电话:400-823-9396(开发商直连|无中介|无分号|项目信息实时同步☎)
免责声明:部分信息来源于网络,如果侵权,请联系400-823-9396及时删除
✅本项目暂不接受临时到访,过来参观样板房请记得提前来电预约!
央行下调商办用房首付至30% 助力去库存与市场盘活
房地产头条
2026-01-15 21:17 星期四
财联社记者 李洁
①央行宣布,将商业用房购房贷款最低首付比例下调至30%,以支持推动商办房地产市场去库存。 ②“预计更多城市会落实商办市场去库存政策,除盘活闲置用房,优化商办限购政策促进交易活跃也是一项重要内容。”
财联社1月15日讯(记者 李洁)商办地产市场迎来一次大力度的金融支持。
在1月15日举办的国新办新闻发布会上,中国人民银行新闻发言人、副行长邹澜正式宣布,会同金融监管总局,将商业用房购房贷款最低首付比例下调至30%,以支持推动商办房地产市场去库存。
“下调商业用房购房贷款最低首付比例,是央行落实宽松货币政策,助力经济发展的具体举措之一。相比于住宅市场,商业地产面临着更大的库存积压和流动性难题,写字楼、商业公寓等空置率较高,需要政策支持来加速去库存,促进市场循环。” 58安居客研究院院长张波告诉记者。
在此之前,全国绝大多数城市商业用房(包括商业、写字楼、商务公寓等)的贷款最低首付比例通常为50%,部分银行或特定项目甚至高达60%,较高的购买门槛在一定程度上抑制了投资与交易意愿。
多位受访人士表示,与住宅市场相比,商业地产(包括商业、写字楼、商业公寓、酒店等)近年来面临更突出的库存积压与流动性难题。
“一方面,各地普遍面临在售商业用房库存高企、去化周期长的问题。另一方面,在售商办库存去化难度大,已供应土地和在建项目开发难度大,导致商业物业价格下跌幅度更大,不利于整体物业价值的保持以及企业资金周转。”广东省城规院住房政策研究中心首席研究员李宇嘉表示。
声明:本文由入驻焦点开放平台的作者撰写,除焦点官方账号外,观点仅代表作者本人,不代表焦点立场。
